新闻资讯
-
焦作市疫情风险区划分(焦作风险等级最新)
河南疫情严重地区有哪些?〖壹〗、022年3月,河南省内有疫情发生的城市包括郑州市、周口市、焦作市、濮阳市、商丘永城、开封市、信阳市、洛阳市。以下是这些地区的相关情况说明:郑州市作为河南省省会,郑州市疫情动态受广泛关注。可通过官方渠道获取确...
-
新闻联播江苏淮安市疫情/淮安新闻联播今天
突发!《新闻联播》透露重要信息,A股怎么走?〖壹〗、市场能否继续上攻关键在于量能,短期操作可关注北向资金动向。不同题材板块对A股走向的影响顺周期板块板块主线逻辑:顺周期概念股是今年四季度和明年一季度明确主线。原因一是拉动经济增长的需求,二...
-
铜陵市疫情小区风控图/铜陵疫情询问电话
小区封控的第21天〖壹〗、居民情绪与日常生活受封控影响显著封控第21天,居民情绪从亢奋转为沉静,虽因“时间表”存在盼头,但长期封控仍带来压抑感。街道上除防疫工作人员外,居民外出极少,生活物资依赖网购配送,社交活动受限。这种状态反映了封控对...
-
【石家庄晋州市防疫情况,石家庄晋州市防疫情况最新】
石家庄市晋州市有多少人口〖壹〗、023年末至2024年初的统计公报显示,晋州市常住人口为51万人,这一数据与普查结果相比略有增长,可能反映了近年来人口的自然变动(如出生、死亡)或机械变动(如迁入、迁出)的影响。统计公报数据通常基于行政记录...
-
【吉林市抗疫情卡通图画,吉林抗击疫情图片】
学习雷锋好榜样的海报怎么画?一年级学雷锋精神手抄报学雷锋精神手抄报...〖壹〗、向雷锋学习好看的手抄报画法:示例我们在画面下方画出雷锋形象,周围用圆圈和简笔画钢笔点缀,写出主题:“学习雷锋好榜样”。示例用绘画笔画出曲线边框,红领巾小学生简...
-
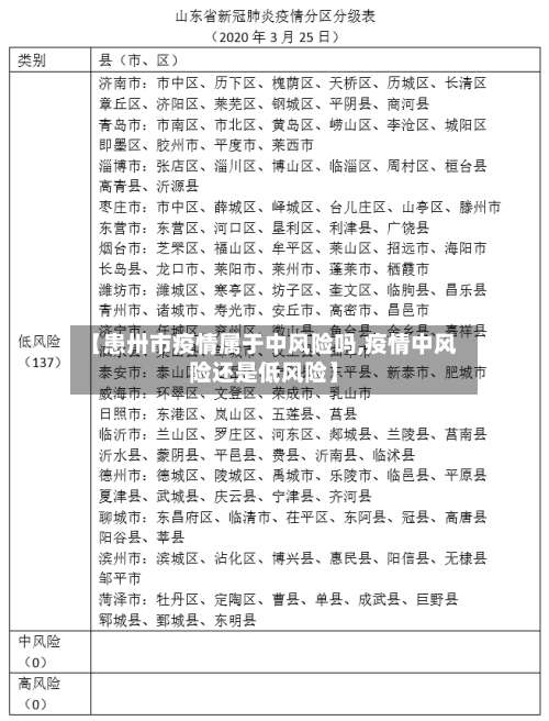
【患卅市疫情属于中风险吗,疫情中风险还是低风险】
从西昌到兰卅市皋兰县会不会被隔离呢〖壹〗、兰州市皋兰县面积2556平方千米,人口126万。邮政编码730200。县人民政府驻石洞镇。榆中县面积3362平方千米,人口458万。邮政编码730100。县人民政府驻城关镇。三亚儋卅村社区...
-
周口市疫情大数据查询(周口市疫情大数据查询官方网站)
微信怎么查询疫情期间行程轨迹在微信中查询疫情期间行程轨迹,可通过搜索“国务院客户端”小程序中的防疫行程卡功能实现,具体步骤如下:进入微信主界面在苹果手机桌面上点击微信图标,启动应用后进入主界面。搜索“国务院客户端”点击微信顶部搜索框,输入...
-
【杭州市最新疫情管控政策,杭州市最新疫情管控措施】
杭州疫情严重吗,现在可以去吗〖壹〗、总之,杭州近来可以正常出入,但具体政策需根据当地疫情防控最新规定来看。在出行前,请务必了解并遵守相关政策,确保行程顺利。〖贰〗、外地人现在可以前往杭州。来杭州的适宜性取决于出发地的疫情状况。如果出发...
-
吉林省根河市最新疫情(吉林省根河市最新疫情消息)
内蒙古根河的每年的夏季有多长,那里的天气环境如何?〖壹〗、内蒙古根河的每年的夏季不长,那里的天气环境很好。内蒙古根河位于呼伦贝尔大草原上,是中国最冷的地方。夏季热浪一浪高过一浪,很多城市都热得不行了,但是根河却十分凉爽,根河夏季平均气温是...
-
【南充市支援成都抗疫情况,南充市支援成都抗疫情况怎么样】
责任与爱心!他们以实际行动驰援武汉!简阳市各方以责任与爱心驰援武汉,通过物资捐赠和生产保障助力抗疫。企业担当:川力机械全力生产保障抗疫物资供应紧急调配氧用截止阀驰援武汉协和医院:川力机械有限公司在疫情期间开足马力生产,为武汉协和医院东西湖...