武汉属于什么风险等级
武汉地震风险等级属于地震风险较低的区域 。根据最新的地震风险评估 ,武汉市被划分为地震风险III级区域,即中等地震风险区域。这表示武汉市相对于其他地区来说,地震风险较低,但仍存在一定的地震活动可能性。

是否需要隔离取决于武汉当前的风险等级以及个人具体情况 ,若来自中高风险地区则需配合落实相应管控措施,可能涉及隔离;若来自低风险地区则一般无需隔离,但需持有48小时内核酸检测阴性证明。

高风险区域:指的是累计新冠病例超过50例 ,同时〖Fourteen〗、天内是有聚集性疫情出现 。中风险区域:14天内有新增加确诊病例,且累计新冠肺炎确诊病例不会超过五十例;合计新冠确诊病例超过了50例,14天内未出现聚集性疫情。低风险地区:无确诊的病例 ,或者持续14天没有新增加确诊的病例。

低风险 。武汉简介武汉,简称“汉”,别称江城 ,是湖北省省会,中部六省唯一的副省级市,特大城市。截止9月22日 ,依据国务院应对新型冠状病毒感染肺炎疫情联防联控机制《关于科学防治精准施策分区分级做好新冠肺炎疫情防控工作的指导意见》中的风险划定标准为低风险地区。
当地在院新冠肺炎患者再度清零,同时意味着湖北省确诊病例清零 。根据通报,截至6月1日24时,武汉市东西湖区已连续14天无新增报告新冠肺炎确诊病例。按照国家新冠肺炎疫情分区分级标准 ,6月2日零时起,东西湖区由中风险地区调整为低风险地区。至此,武汉市所有区均为低风险地区 。
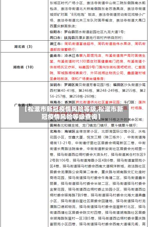
11月23日松滋疫情情况(11月23日松滋疫情情况报告)
松滋新增3例无症状感染者11月23日0-24时 ,松滋市新增3例无症状感染者,系外省返乡人员“落地检 ”检出,现将情况通报如下:3例无症状感染者均为11月22日河北省保定市蠡县包车返乡人员 ,居住地松滋市新江口街道,同行人员共8人。11月23日7时,8人在松滋南交通卡口落地核酸单采后 ,闭环转运至家中隔离,随后,有3名人员检出核酸异常。
解封了 。根据疫情防疫政策显示 ,截止至2022年11月4日,2022年松滋疫情已经解封了,属于常态化地区,疫情具有病毒传播快 、伤亡大、控制难度高、地域广等特点。疫情在即 ,务必做好个人防护。
邓宇出生地湖北省松滋市,2008年8月因犯寻衅滋事罪被松滋市人民法院判处有期徒刑七个月;2010年12月因犯寻衅滋事罪被松滋市人民法院判处有期徒刑八个月;2014年8月因犯寻衅滋事罪被松滋市人民法院判处拘役四个月;2015年9月因犯寻衅滋事罪被松滋市人民法院判处有期徒刑九个月,2016年1月25日刑满释放。
没有 。松滋市位于湖北省中南部 ,截止到2022年9月26日,松滋市暂无低、中 、高风险地区,并没有疫情 ,全域实行常态化管理。
荆沙市辖原荆州地区的松滋县、公安县、监利县 、京山县和新设的沙市区、荆州区、江陵区。原荆州地区的仙桃市 、潜江市、天门市、钟祥市 、石首市、洪湖市由省直辖 。1995年12月29日,民政部批准(民行批[1995]86号)撤销松滋县,设立松滋市。
国家能源松滋风力发电项目是国能长源湖北新能源有限公司在松滋市八宝镇、涴市镇 、沙道观镇建设的100MW风电场 ,配套大规模储能设施,总投资约7亿元。 项目基本情况项目于2025年11月13日获松滋市发改局核准,规划总装机容量100兆瓦 ,将安装16台单机容量为25兆瓦的风力发电机组 。

...湖北松滋市委书记黄祥龙疑似感染新冠病毒肺炎
〖壹〗、湖北省首次公开松滋市委书记黄祥龙曾感染新冠肺炎,其在治疗期间由市长统筹指挥,康复后已回归工作并频繁出席公务活动。 以下是详细情况:感染与治疗情况:2020年1月30日,上游新闻报道黄祥龙疑似感染新型冠状病毒肺炎并在医院救治。这是官方首次公开其感染信息 。
〖贰〗、湖北松滋市委书记黄祥龙疑似感染新冠肺炎据上游新闻求证 ,湖北荆州松滋市市委书记黄祥龙疑似感染新型冠状病毒肺炎,近来正在医院救治。其最近一次公开露面为1月20日主持“不忘初心、牢记使命”主题教育总结大会。
一卫生院多名员工初筛阳性,这些防疫漏洞必知!
截至近来,上海红玫瑰美容院疫情涉及3名员工初筛阳性 ,已排查到顾客481名,流调和筛查工作仍在进行中,部分员工存在未按要求每天核酸检测的情况 ,防疫措施是否到位正在调查 。疫情基本情况6月9日上海新增6例阳性感染者中有3人为同一美容院(红玫瑰美容院)工作人员。该美容院位于徐汇区,6月1日起恢复营业。
项目施工区 、办公区、生活区均在同一围合范围内。3月27日上午发现一名工人在参与核酸检测“一天一检”样本初筛为疑似阳性,当日下午经疾控部门复核为阳性 。经查 ,该工地主体责任未严格落实,执行疫情防控措施存在较多漏洞或薄弱环节。
彭泽县关于1名初筛阳性感染者活动轨迹的通告11月28日,我县人民医院核酸检测中发现1名初筛阳性感染者 ,现已在定点医院集中隔离治疗。
上海作为优秀城市,竟然出现如此漏洞,主要是因为防疫没有全部落实、管理缺失 。关注点再次回到泰德花苑的群租房,在事件发生之后 ,该小区的业委会负责人甚至表示由于小区之内还有多家商户以及私企的办公室,所以并不知晓群居的存在。如此的推诿言论令,网友们心寒。









