查风险地区怎么查
选取“防疫查询”功能:在“城市服务 ”页面中,通过搜索或浏览找到“防疫查询”选项并点击。此功能专门提供疫情防控相关信息的查询服务。点击“全国中高风险疫情地区”:在“防疫查询 ”页面中,找到“全国中高风险疫情地区”选项并点击 。系统将自动加载并显示最新数据。

地区风险等级可通过国家卫生健康委提供的“疫情风险等级查询”服务进行查询 ,该服务可在国家政务服务平台上使用,可查全国近3000个县(市、区 、旗)的疫情风险等级。具体可查询内容和查询方法如下:能查询的内容:查所在地:进入查询后系统会自动定位所在地区,呈现该地区的疫情风险等级 。

第一步:进入国家政务服务平台打开浏览器 ,访问国家政务服务平台官方网站(或通过官方政务服务APP进入)。该平台由国家相关部门运营,提供权威的疫情风险等级信息,数据更新及时且覆盖全国范围。

第一步:启动搜索功能打开微信APP ,点击界面右上角的“搜索 ”图标,进入全局搜索页面 。第二步:输入关键词并进入查询入口在搜索框中输入“疫情风险等级”等关键词,点击下方“搜一搜”返回的搜索结果 ,选取带有官方标识的查询入口进入。
查自己是否属于高危手机号的方法:检查网络安全记录:使用网络安全软件或安全服务提供商的应用程序扫描手机号,查看是否存在安全隐患。查询个人信息是否泄漏:在网络中搜索自己的手机号,查看是否有泄漏风险 。联系运营商查询:直接联系运营商 ,查询手机号的安全情况,确认是否存在高危风险。

如何查询地区疫情风险等级
〖壹〗、点击“全国中高风险疫情地区 ”:在“防疫查询”页面中,找到“全国中高风险疫情地区”选项并点击。系统将自动加载并显示最新数据 。查看查询结果:页面将展示全国中高风险疫情地区的详细清单,包括地区名称、风险等级及调整时间等信息。用户可根据需求浏览或进一步筛选。注意事项:查询前需确保微信版本为最新版 ,以避免功能兼容性问题。
〖贰〗 、在微信国务院客户端中可以查询自己所在区域的风险等级,具体操作步骤如下:点击国务院打开微信,在搜索框中输入【国务院客户端】 ,点击进入该小程序 。点击疫情风险等级进入国务院客户端小程序后,切换到新页面,在页面中找到并点击【疫情风险等级】选项。
〖叁〗、打开微信搜索功能启动微信应用 ,点击顶部导航栏的“搜索 ”图标(放大镜形状)。输入关键词搜索在搜索框中输入“疫情风险等级”,点击键盘确认或搜索按钮 。选取官方渠道在搜索结果中,找到“中国政府网”提供的服务入口(通常带有官方标识) ,点击进入。
〖肆〗、可以通过微信或支付宝的国务院客户端查询风险区域等级,具体操作如下:微信国务院客户端查询步骤 点击搜索栏:打开微信主页面,点击顶部放大镜图标进入搜索栏。进入国务院客户端:在搜索栏输入“国务院客户端” ,点击进入小程序 。点击疫情风险等级:在客户端首页找到“疫情风险等级 ”选项并点击。
〖伍〗 、地区风险等级可通过国家卫生健康委提供的“疫情风险等级查询”服务进行查询,该服务可在国家政务服务平台上使用,可查全国近3000个县(市、区、旗)的疫情风险等级。具体可查询内容和查询方法如下:能查询的内容:查所在地:进入查询后系统会自动定位所在地区,呈现该地区的疫情风险等级 。
地区风险等级怎么查询
进入支付宝风险等级查询里;点击“地区”;再选取查询的地区即可。
选取区域在弹出的窗口中 ,选取自己所在的区域,即可查看该区域的风险等级情况。
地区风险等级可通过国家卫生健康委提供的“疫情风险等级查询 ”服务进行查询,该服务可在国家政务服务平台上使用 ,可查全国近3000个县(市 、区、旗)的疫情风险等级 。具体可查询内容和查询方法如下:能查询的内容:查所在地:进入查询后系统会自动定位所在地区,呈现该地区的疫情风险等级。
地区风险等级可以通过微信国务院客户端小程序进行查询,具体步骤如下:打开微信并进入国务院客户端小程序:确保手机已安装微信(版本需支持小程序功能 ,如微信0.28),在微信搜索栏输入“国务院客户端”,选取对应小程序进入。
可以通过支付宝的国家政务服务平台查询风险等级地区 ,具体操作如下:打开支付宝:确保手机已安装支付宝应用,并登录个人账号。进入国家政务服务平台:在支付宝首页搜索并点击【国家政务服务平台】,或通过首页推荐入口进入 。选取风险等级查询功能:进入平台页面后 ,找到并点击【各地疫情风险等级查询】选项。
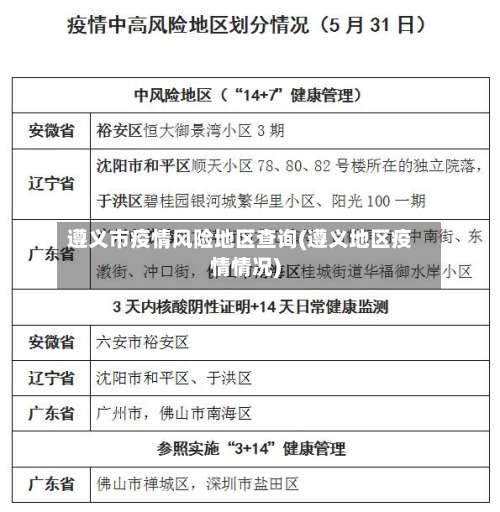
最新全国风险地区名单查询入口(实时更新)
最新全国风险地区名单可通过本地宝——全国疫情中高风险地区名单查询器实时查询。查询平台:本地宝——全国疫情中高风险地区名单查询器查询入口:点击进入(实时更新)本地宝的全国疫情风险等级名单查询系统由小编们实时维护,风险地区有调整时会第一时间更新专题,确保用户获取的信息准确且及时 。
查询方式:点击进入上海本地宝的风险专题页面,可获取全面的风险地区数据。附加功能:关注微信公众号“上海本地宝” ,在对话框搜索【风险】,即可便捷获取实时更新的全国疫情风险等级和中高风险地区名单。注意:以上数据仅限于中国大陆地区,不包括港澳台 。
查询方式一:国务院客户端小程序——疫情风险等级查询入口获取:通过微信搜索“国务院客户端 ”小程序 ,进入后即可找到“疫情风险等级查询”功能入口。查询流程:进入小程序后,点击页面上部的查询按钮,系统将直接展示全国中高风险地区名单 ,信息一目了然,无需复杂操作。
为了更便捷地获取全国疫情风险等级和中高风险地区名单,您可以关注微信公众号“上海本地宝” 。在对话框搜索【风险】 ,即可获取实时更新的查询服务,无论是上海还是全国其他地区的动态,一目了然。
打开微信搜索功能打开手机中的微信app ,点击顶部“搜索 ”选项。进入粤省事小程序在搜索页面输入“粤省事”,点击搜索结果中的“粤省事”小程序 。进入疫情区域页面在粤省事首页点击“疫情区域 ”选项,进入风险地区查询页面。查看风险地区名单页面会直接显示全国高风险和中风险地区列表,用户可滑动查看完整信息。
可以通过以下步骤查询所在地区的疫情风险等级:第一步:进入国家政务服务平台打开浏览器 ,访问国家政务服务平台官方网站(或通过官方政务服务APP进入)。该平台由国家相关部门运营,提供权威的疫情风险等级信息,数据更新及时且覆盖全国范围 。
本地宝全国疫情风险等级查询入口_全国隔离政策查询器系统
本地宝全国疫情风险等级查询入口 网址链接:m.sh.bendibao.com/news/yqdengji/(请将此链接复制到浏览器中打开)使用方法:打开链接后 ,进入本地宝全国疫情风险等级查询系统。在系统中切换至您想查询的城市,即可获取该城市的疫情风险等级信息。
最新全国风险地区名单可通过本地宝——全国疫情中高风险地区名单查询器实时查询 。查询平台:本地宝——全国疫情中高风险地区名单查询器查询入口:点击进入(实时更新)本地宝的全国疫情风险等级名单查询系统由小编们实时维护,风险地区有调整时会第一时间更新专题 ,确保用户获取的信息准确且及时。
官方入口 春节返乡路公众留言板的官方入口位于国家卫健委官方网站首页。用户可通过访问国家卫健委的官方网站,在首页找到并点击“春节返乡路”公众留言板,进入留言平台 。操作指南 访问官方网站 首先 ,在浏览器中输入国家卫健委官方网站的网址,或直接搜索“国家卫健委官方网站”进入首页。









