讨论一下这个利用疫情捣江湖的上海警情通报事件
上海警情通报事件是一起利用疫情非法囤积物资、哄抬物价牟取暴利的违法案件,涉案人员高某通过租用他人营业执照在网上开店,非法获利150余万元 ,近来已被警方控制。该事件暴露了疫情期间物资分配、监管及法律惩处等方面的问题,需从法律 、监管、社会道德等多维度进行反思 。


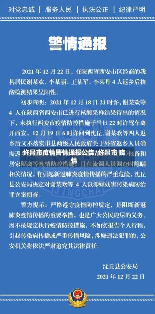
河南疫情真的是“投毒”?
河南疫情并非“投毒 ”,近来没有确凿证据表明河南疫情是由人为“投毒”导致的 ,警方声明也表示不能确定相关人员是否为主动投毒。

河南张某东投毒案是一起在郑州发生的引起新冠疫情严重传播的行为。以下是该案件的关键信息:案件背景:时间地点:案件发生在1月12号的郑州 。行为人:张某东,他是一名专业人士。
操作不规范:如样本采集、运输或检测环节违反规程,导致结果失真。此类行为虽不直接“投毒” ,但会严重干扰疫情防控,造成公共安全风险 。例如,河北邢台案例中 ,涉事公司因造假被叫停业务,相关人员被刑拘,印证了此类违规行为的法律后果。
警情通报
故意损毁财物:根据《中华人民共和国治安管理处罚法》第四十九条 ,故意损毁公私财物的,处五日以上十日以下拘留,可以并处五百元以下罚款;情节较重的,处十日以上十五日以下拘留 ,可以并处一千元以下罚款。
违法行为认定:杨某在无事实依据的情况下,通过社交平台发布侮辱性言论,属于典型的网络谣言传播行为 。其内容直接指向特定个人 ,且通过微信群扩散,符合“散布谣言扰乱公共秩序 ”的构成要件。
公安机关依法对其作出行政处罚,具体处罚措施未公开 ,但通常包括警告 、罚款或拘留等。法律依据与处罚原则根据《治安管理处罚法》第二十五条,散布谣言、谎报险情、疫情 、警情或以其他方法故意扰乱公共秩序的,处五日以上十日以下拘留 ,可并处五百元以下罚款;情节较轻的,处五日以下拘留或五百元以下罚款 。
发布涉释永信虚假“警情通报”,黄某忠被刑拘
〖壹〗、黄某忠因发布传播涉释永信虚假“警情通报 ”,已被公安机关依法刑事拘留 ,以下是详细介绍:案件情况 造谣动机:黄某忠(男、39岁)为博取关注 、吸引眼球,在互联网平台发布该虚假“警情通报”。造成后果:造成谣言传播扩散,扰乱公共秩序。处理结果:公安机关已依法对黄某忠刑事拘留。
〖贰〗、黄某忠传播涉释永信虚假“警情通报”案黄某忠(男,39岁)为博取关注、吸引眼球 ,在互联网平台发布虚假“警情通报 ”,造成谣言传播扩散,扰乱公共秩序 。公安机关已依法对黄某忠刑事拘留。
〖叁〗 、黄某忠发布传播涉释永信虚假“警情通报”案黄某忠(男 ,39岁)为吸引眼球,在互联网平台发布涉及释永信的虚假“警情通报”,捏造不实信息并传播扩散。该行为严重损害他人名誉 ,扰乱公共秩序,造成不良社会影响 。公安机关依法对黄某忠刑事拘留,案件正在进一步侦办中。
警情通报03
〖壹〗、公安机关依法对其作出行政处罚 ,具体处罚措施未公开,但通常包括警告、罚款或拘留等。法律依据与处罚原则根据《治安管理处罚法》第二十五条,散布谣言、谎报险情 、疫情、警情或以其他方法故意扰乱公共秩序的 ,处五日以上十日以下拘留,可并处五百元以下罚款;情节较轻的,处五日以下拘留或五百元以下罚款 。
〖贰〗、022-03-17 · 律师 钟律说法 采纳数:0 获赞数:1 向TA提问 私信TA 关注 展开全部 一般来说通报批评和警告不会记入档案。分析如下:不会。记过以及以上的处分会记档 , 通报批评 、警告、严重警告都不会记档 。









