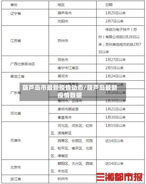
国家卫健委:25日新增确诊病例249例,其中本土93例
月25日0—24时 ,国家卫健委通报新增确诊病例249例,其中本土病例93例,境外输入病例156例 。

综合消息:中国国家卫健委26日通报 ,25日中国内地新增确诊病例249例,其中境外输入156例,本土93例。新增无症状感染者118例,其中境外输入88例 ,本土30例。26日下午,中国共产党杭州市第十三届委员会举行第一次全体会议 。刘捷当选市委书记,刘忻、金志当选市委副书记。

0月18日0—24时 ,全国报告新增确诊病例25例,其中本土病例9例,境外输入病例16例。具体分布及补充信息如下:本土病例分布 陕西:5例 ,均在西安市。内蒙古:2例,均在锡林郭勒盟 。湖南:1例,在长沙市。宁夏:1例 ,在银川市。

关于辽宁省葫芦岛市等地区来扬返扬人员健康管理的提醒
有辽宁省葫芦岛市等国内疫情中高风险地区所在设区市或有本土阳性感染者报告设区市旅居史的来扬返扬人员,应在抵扬1两小时内尽快向所在社区和单位报告 。
所有来自或途经国内疫情中高风险地区,以及与已公布的阳性感染者活动轨迹有交集的来扬返扬人员 ,配合做好集中隔离 、核酸检测等健康管理措施。
关于进一步加强重点地区来扬人员管理的通告当前,疫情防控形势复杂严峻,为有效应对疫情输入风险,保障市民健康安全 ,经研究决定,自3月28日上午10时起,对国内有重点疫情地区旅居史的来扬人员升级健康管理措施。
关于调整重点疫情地区来扬人员健康管理措施的通告为有效应对当前严峻复杂的疫情防控形势 ,经市新冠肺炎疫情防控指挥部研究决定,即日起,对有上海、吉林、浙江 、山东、广东 ,常州、南京重点疫情地区旅居史的来扬人员,自来扬之日起实行“7+7”健康管理措施,即7天居家健康监测和7天跟踪健康监测 。
辽宁葫芦岛市新增19例本土确诊病例均在封控区内
月10日 ,辽宁葫芦岛市新增19例本土确诊病例,累计确诊20例,新增病例均为主动筛查发现且在封控区内 ,社会传播风险基本可控。具体信息如下:新增病例情况:葫芦岛市2月10日新增19例新冠肺炎确诊病例,这些病例均为主动筛查发现。
辽宁葫芦岛市新增的19例本土确诊病例均在封控区内 。2月10日0时至18时,辽宁省葫芦岛市新增了19例本土新冠肺炎确诊病例。根据葫芦岛市召开的疫情防控新闻发布会上的介绍,这19例新增病例均为主动筛查发现 ,并且全部位于封控区内。
辽宁葫芦岛市:1月22日(含)以来有该地旅居史的人员需报备 。葫芦岛市新增病例曾于1月30日和2月4日自驾前往秦皇岛,2月7日出现发热症状,病毒基因测序为德尔塔变异株AY.122分支。
月10日 ,辽宁新增20例本土确诊病例,其中沈阳1例,葫芦岛19例 ,近来当地已经发布停业通告。除广西百色、辽宁葫芦岛外,黑龙江省黑河市 、广东省广州市、广西壮族自治区南宁市等地相继报告本土阳性感染者。
葫芦岛市委网信办在网上巡查时,发现了关于“今天12点封城 ”的消息 ,并经确认该消息为谣言 。公安机关正在积极追查相关谣言的传播者,以维护社会稳定和公众信任。疫情数据更新与防控工作 截至最新数据显示,葫芦岛市有4例本土新增确诊病例 ,疫情仍在进行中,市民需保持高度警惕。
022葫芦岛疫情什么时候解除 官方还没有公布具体的封控区解封时间,具体以官方公布为准,根据疫情解封标准一般14天没有新增病例就能实现解封了 。 2月13日0—24时 ,葫芦岛市新增确诊病例18例,其中,绥中县16例 ,龙港区2例。










