邵阳防疫中心电话24小时
邵阳县疾病预防控制中心 0739-6821536 新邵县疾病预防控制中心 0739-3662001 温馨提示:微信搜索公众号邵阳本地宝 ,关注后在对话框回复【报备】可获取邵东市街道报备电话 、洞口县返乡人员自主报备系统入口,报备相关人员规定,以及洞口防疫询问电话 。

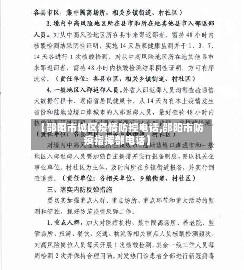
近日 ,我市疫情输入和扩散风险持续加大,为全面落实“外防输入、内防反弹 ”总策略和“动态清零”总方针,有效控制和降低疫情输入传播风险 ,保障人民群众生命安全和身体健康,邵阳市疾控中心提醒:入邵出邵主动报备。

到当地的街道社区卫生服务中心或卫生院就可以了,距离你最近的也可以 ,带上预防接种本或出生时医院打防疫针的单就可以了。如果是外地的比较好带上居住证(暂住证),有些地方有居住证才给打 。
022年邵阳县塘渡口什么时候解封 —— 2022年10月14日。通过查询邵阳县塘渡口疫情防控中心了解到邵阳县塘渡口2022年10月14日解封。邵阳,古称宝庆,湖南省辖地级市 ,位于湘中偏西南,资江上游 。
邵阳市疾控中心提醒,请广大居民积极响应国家疫情防控号召 ,合理规划出行安排,健康安全地度过国庆佳节。倡导就地过节倡导广大居民尽量选取在本地过节,减少跨省、跨地市出行 ,避免人群大范围流动引发的疫情传播风险。
低风险区域实行“个人防护,避免聚集”,倡导非必要不离开本区域 ,离开需持48小时内核酸检测阴性证明 。以上调整自2022年11月13日0时起执行,后续将根据疫情防控形势变化适时调整。

11月1日邵阳北塔区关于划定风险区域范围的通告
现将有关事项通告如下:逐步有序解除临时管控。根据疫情风险差异,分别对大祥区 、双清区、北塔区和邵阳经开区采取不同管控措施。各区以街道为单位 ,根据连续无新增病例天数实施不同区域核酸检测策略和管控措施 。
020年长期政策持续有效邵阳市公安局等三部门于2020年7月发布的联合通告明确,自2020年8月1日起,在主城区特定区域(如双清区、大祥区 、北塔区部分路段)全天限制非市区号牌摩托车、超标电动自行车通行。
天内有本土疫情发生县来邕人员:提前与在邕目的地社区联系,了解来邕管控政策 ,并根据风险等级按照国家及自治区疫情防控要求接受健康管理服务。疫情防控政策动态变化,来邕人员请务必提前联系目的地所属社区,了解南宁市疫情防控政策 。
“禁炮 ”范围 严格执行《邵阳市人民政府关于调整市城区禁止燃放烟火爆竹区域范围的通告》(邵市政发〔20xx〕3号)中明确的市建成区“禁炮”范围。 具体安排 20xx年1月25日至20xx年3月1日。
023年10月 ,邵阳市房地产市场在国庆黄金周推动下整体平稳增长,各区域销售数据、预售供应 、土地拍卖及市场动态呈现差异化特征 。核心销售数据整体销售:住宅产品成交540套,均价4817元/㎡ ,总销售面积约26万㎡,销售金额约14亿元。
严格执行《邵阳市人民政府关于调整市城区禁止燃放烟火爆竹区域范围的通告》(邵市政发〔20xx〕3号)中明确的市建成区“禁炮”范围。 具体安排 20xx年1月25日至20xx年3月1日 。
就在邵阳市主城区部分解封的好消息发布之前,还有冲医护人员发火不配合...
〖壹〗、在邵阳市主城区部分解封前,确实存在冲医护人员发火、不配合隔离的情况。具体来说 ,有医生在安排中风险地区人员隔离时,遭到部分人员的质问和发脾气,他们不理解为何要被隔离。医护人员的工作环境与付出:医护人员需要穿着密封不透风的防疫服 ,在高温下工作,如邵阳比较高气温25度时,他们仍需套上防疫服 。









