武汉疫情当时多少人
疫情数据与生命代价:截至2023年 ,武汉累计报告确诊约5万例,死亡约3860例,早期死亡率较高与医疗资源不足直接相关。尽管火神山、雷神山医院和方舱医院快速建成缓解了危机,但疫情高峰时的艰难时刻仍让很多人记忆深刻 。不过 ,武汉人民展现出坚韧精神,全国4万余名医护人员驰援,共同筑起抗疫防线。

三年前 ,武汉疫情爆发,感染几万人,死亡有几千例 ,病毒的毒性大,让人毛骨悚然! 好在,国家编制了一个蛋壳 ,把我们保护起来,安然度过了病毒最危险的时期。

死亡人数已经达到了3000多例。根据当年国家卫健委以及武汉疫情防控办发布的具体公告里面可以得到最基础的数据,武汉当年疫情死亡人数达到了近3000多例死亡人数巨大 。

武汉市13436例。这是疫情爆发以来 ,日增长比较多的一次,也是通报首次出现“临床诊断病例”的提法。2019年12月8日武汉第一例病例,2020年1月23日武汉封城,3月18日清零 ,4月8日城市解封 。确诊50419,死亡3869。武汉常驻人口1364万。封城76天,确诊占城市人口比千分之7 。死亡率6%。
三年前 ,武汉市遭遇了一场严重的疫情,据官方统计,感染人数超过了万人 ,造成了数千人的生命损失。在病毒的高传染性和致病性面前,国家迅速采取措施,建立了有效的防控体系 ,保护了人民的生命安全 。

武汉:对全市范围内所有住宅小区实行封闭管理
〖壹〗 、武汉实行所有住宅小区封闭管理,这一举措带来的感受可从担忧与紧张、理解与支持、生活变化与适应、期待与希望几个方面来分析:担忧与紧张:疫情初期,人们对新冠病毒的认知有限 ,其高传染性和潜在致命性引发广泛恐慌。小区封闭管理作为严格防控手段,虽能减少病毒传播,但也直接限制了居民的日常活动范围,加剧了对感染风险的担忧。
〖贰〗 、武汉发布最新疫情防控措施 ,全市住宅小区实行封闭管理,发热患者不得跨区就诊 。全市住宅小区封闭管理 管理范围:自即日起,武汉市全市范围内所有住宅小区实行封闭管理。封控要求:对新冠肺炎确诊患者或疑似患者所在楼栋单元必须严格进行封控管理。支持与配合:请全体市民积极支持封闭管理工作。
〖叁〗、中新网2月11日电 据武汉市互联网信息办公室官方微博消息 ,10日,武汉市新冠肺炎疫情防控指挥部通告(第12号)发布 。指出,决定自即日起在全市范围内所有住宅小区实行封闭管理。对新冠肺炎确诊患者或疑似患者所在楼栋单元必须严格进行封控管理。
新冠疫情回升,武汉疾控发布提醒
〖壹〗、全国情况:中国疾病预防控制中心发布的2024年7月“全国新型冠状病毒感染疫情情况 ”监测数据显示 ,我国新冠疫情自6月底开始回升,当前主要流行株为JN.1系列变异株和XDV系列变异株,与JN.1变异株相比 ,XDV变异株的传播力 、致病力和免疫逃逸能力未发生明显改变 。
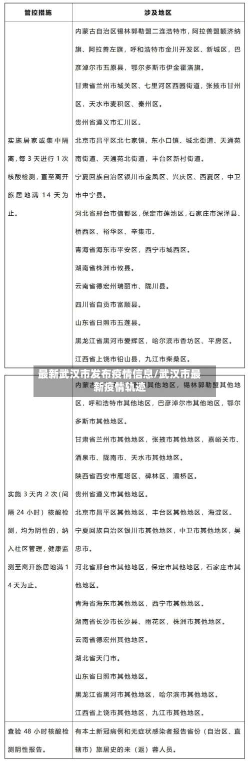
〖贰〗、武汉市疾控中心发布新冠肺炎疫情防控健康提醒,具体内容如下:主动配合社区排查 境外或省外旅居史来(返)汉人员、与感染者轨迹重合人员 、健康码异常(红码/黄码)人员、高风险职业重点人员,需第一时间向社区、单位或酒店报备 ,配合信息登记 、核酸检测及医学观察。瞒报、谎报造成严重后果者将依法追责。
〖叁〗、新冠肺炎疫情防控健康提示近期,我省武汉市发生新冠肺炎疫情,在全省人民的支持配合下,当前各项防控措施正积极有序开展 ,为进一步保障全省人民健康安全,现提示如下:配合社区排查 。近14日有省外旅居史的来鄂返鄂人员请主动向所在单位 、社区或所住宾馆报告,24小时内就近做一次核酸检测。









