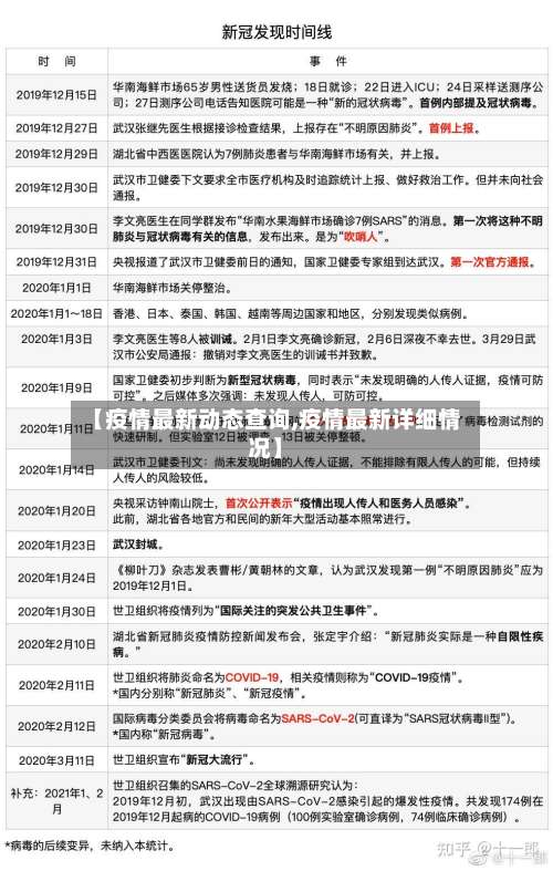
低速无人车集体上阵抗疫!扫地杀毒测体温,送药送菜真暖心
〖壹〗、包括百度 、京东、高仙机器人、酷哇机器人 、智行者、驭势科技等十几个低速无人车企业都参与到了抗击疫情的行动中去 ,在武汉、北京、上海 、深圳、青岛,以及湖北的其他城市,至少能看到上百台各式低速无人车在参与抗击疫情的相关工作 。

〖贰〗、据车东西统计 ,国内疫情发生后,至少有14家企业的低速无人车产品投入到了抗疫一线,进行药品配送 、测温、消毒杀菌等工作,可借鉴车东西深度文章《低速无人车集体上阵抗疫!扫地杀毒测体温 ,送药送菜真暖心》,包括京东、驭势科技 、高新兴、高仙机器人等公司。

〖叁〗、月10日,江西省第一台环卫防疫消毒机器人——无人驾驶消毒车抵达鄱阳 ,并交付城管部门用于社区和城中村消毒消杀工作。据鄱阳县环卫所工作人员介绍:无人驾驶可以有效减少环卫工人到疫区(受到)感染,减少接触的机会,它可以完全进入感染区 ,按照它事前设计好的地图路线来行驶,来消毒 。

〖肆〗 、月4日,Apollo生态合作伙伴新石器的2台无人物流小车已发往武汉 ,准备投入防疫工作。2月6日Apollo生态合作伙伴新石器及智行者科技分别开发的无人物流车与无人清洁消毒车,已经抵达北京的隔离点,未来可用于隔离区内的独立清洁消毒及送餐服务。
〖伍〗、月23日封城 ,2月11日封小区,到商超不对外开放,再到3月18日开始出现0增长,如今的无疫情小区居民限时外出 ,部分的复工复产,短暂又漫长的2个多月时间,心情起起落落 ,我也说下这段特殊时段的武汉普通人生活。分享下抗疫期间,身边的暖人心的事情 。

国庆防疫不松懈!这两趟列车已有多人感染→
Z42和Z306次列车已发现多例阳性感染者,国庆期间乘坐这两趟列车的人员需密切关注疫情动态并做好防护。具体情况如下:Z42次列车列车信息:从乌鲁木齐开往上海 ,途经甘肃、陕西 、河南、江苏等多地。
赢得这场防疫战胜利的总逻辑围绕“治”与“防 ”两大核心工作展开,通过科学保障、精准分类、隔离排查 、切断传播路径等措施,逐步减少感染者数量 ,最终实现防疫目标 。
中国最昂贵的火车,全程一趟票价近五万元,这趟列车从乌鲁木齐站驶出 ,经过可可托海、喀纳斯、吐鲁番及敦煌 、张掖、银川等地。你想不到的星级火车火车是比较常见的交通工具,因为其票价实惠,安全性高,赢得很多人的喜欢。绿皮火车大家并不陌生 ,也是平时比较常见的火车 。
饰演张小丽的演员叫白一力,在剧中,精神病患者小丽对混乱的场面和其他人一样也充满了恐惧 ,只是对于恐惧她有着不同于常人的理解,她觉得这是防疫站的人来消灭他们的,她的胡言乱语引起了失去理智的人们更加的恐慌。
就算自己不去辞职。所以大部分的人在做几年之后 ,也就会自己离职了,不过这份工作的环境会比较舒适些,看上去也算比较体面 。工资待遇虽然并没有飞机乘务员的工资高 ,但相对于普通的员工来说也是可以的,而且有五险一金,还会解决食宿的问题。
这是一个不错的想法 ,在有运输需要的长大交路的线路上铁路部门能放加挂的一般就加挂了,多挂几节车,就能多拉些人,或者可以使原本拥挤不堪的车厢松动松动。火车车厢(客、货)是有编组要求的 ,各车辆段应当按照编组要求编挂车列 。而编组要求的制定是有实际根据的。
湖北始发开出首趟务工人员高铁专列
〖壹〗 、月19日,湖北首批2趟免费复工返岗高铁专列从荆州火车站开出,共输送1631名荆州籍务工人员赴广东898家企业返岗复工。专列基本情况时间与车次:3月19日13点24分、15点13分 ,G4368次、G4318次列车先后从荆州始发。输送规模:共1631名务工人员,目的地为广东898家企业,实现“点对点”精准返岗 。
〖贰〗 、广东的积极举措组织返岗专列:3月19日19时43分 ,由湖北荆州始发、载有551名务工人员的G4368次返岗专列抵达广州南站。这是全国首趟从湖北始发的返岗专列,由粤鄂两省共同组织,采取“点对点、一站式”的方式输送务工人员入粤 ,为湖北务工人员返粤提供了安全 、便捷的通道。
〖叁〗、书记送行:千里相迎显尊重3月19日,湖北荆州火车站上演感人送别,湖北省委书记应勇亲临车站 ,对满载乘客的湖北荆州首趟务工人员返粤“点对点 ”专列挥手告别,动情表示“不管你们走到哪里,家乡人民永远挂念你们” 。荆州就业局副局长关正世看着家乡父老远赴广东,当场落泪。









