从二级到三级,四川下调疫情防控应急响应级别
〖壹〗 、020年3月25日0时起 ,四川省将疫情防控应急响应级别由突发公共卫生事件二级响应调整为三级响应 。具体说明如下:调整背景与依据 法律法规与形势研判:根据国家有关法律法规及全省疫情防控形势,经省委、省政府同意,四川省应急委员会作出调整决定。

〖贰〗、四川将疫情防控应急响应级别由二级调整为三级 ,主要基于以下原因:疫情防控取得显著成效截至3月24日24时,四川累计报告确诊患者547人,其中536人已治愈出院 ,3人死亡,近来在院隔离治疗的8人均为境外输入病例。

〖叁〗 、四川省自3月25日零时起将疫情防控应急响应级别由二级调整为三级,影院、KTV等场所在落实防控措施前提下有序开放,生活秩序逐步恢复 ,但卫生防护仍需持续重视 。响应级别调整背景与意义调整时间与依据四川省应急委员会于3月24日宣布,自25日零时起将应急响应级别从二级下调至三级。
疫情等级划分4个等级怎么判定的
疫情等级划分的4个等级判定主要依据病例数、传播风险及区域防控需求,通常分为低风险 、中风险、高风险和重点管控区域(部分地区可能将“重点管控”单独列为一级或纳入高风险范畴)。以下是具体判定标准及说明:低风险地区判定标准:无新增本土病例:连续14天内无新增本地确诊病例或无症状感染者 。
疫情等级划分的4个等级判定通常基于疫情传播风险、病例数量、防控需求及区域影响等综合因素 ,具体标准可能因地区或政策调整而略有差异。以下是通用判定逻辑的详细说明:四个等级的通用划分标准低风险地区 判定条件:无确诊病例,或连续14天内无新增本土确诊病例。
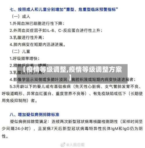
公共卫生事件根据其性质 、危害程度和涉及范围,分为特别重大(Ⅰ级)、重大(Ⅱ级)、较大(Ⅲ级)和一般(Ⅳ级)四个等级。特别重大(Ⅰ级):疫情扩散范围:疫情在全国范围内扩散 。社会经济影响:对社会经济造成严重威胁。
疫情风险等级划分四个等级 ,以居住小区或村为单位,根据流调研判结果可调整风险区域范围。具体等级划分如下: 高风险地区:通常指累计新冠病例超过50例,且14天内出现聚集性疫情的地方 。包括病例和无症状感染者居住地 ,以及疫情传播风险较高的工作地和活动地等。

7月6日,本土新增94+244,多地调整风险等级!
图:7月6日全国本土确诊病例与无症状感染者分布(单位:例)风险等级调整动态多地根据疫情形势调整风险等级,主要涉及以下地区:安徽:宿州市泗县 、灵璧县部分区域升级为高风险区,实施封控管理。江苏:无锡市、徐州市部分街道划定为中风险区 ,限制人员流动 。上海:普陀区、浦东新区部分区域调整风险等级,强化社区管控。
瑞丽市新冠肺炎疫情防控工作指挥部关于调整疫情风险等级的通告根据国家和省关于应对新冠肺炎疫情分区分级防控工作要求,经疫情防控专家组评估,自2021年7月6日12时起 ,将瑞丽市姐告国门社区调整为中风险地区,其他区域为低风险地区。
月30日:东城区永定门外街道 、房山区长阳镇、门头沟永定镇由中风险降为低风险 。7月1日:东城区和平里街道和北新桥街道、丰台区大红门街道和长辛店镇 、大兴区林校路街道由中风险降为低风险。
月16日0—24时,全国报告新增本土确诊病例1226例、本土无症状感染者1206例 ,多地根据疫情形势调整风险等级。本土确诊病例分布情况吉林省:742例,集中在吉林市(455例)、长春市(268例),四平市 、延边朝鲜族自治州、松原市有少量病例 。
此次调整的背景和原因如下:新增本土病例情况:6月1日0-24时 ,全省新增10例本土确诊病例,广州报告7例;新增7例本土无症状感染者,广州报告5例。截至5月31日24时 ,广州市累计报告确诊病例34例、无症状感染者8例。新增报告的12名病例均为荔湾区主动排查发现,其中密接排查发现3例、核酸大排查发现9例。
疫情一级二级三级区别
〖壹〗 、疫情一级、二级、三级的区别主要体现在疫情的严重程度 、防控措施和响应层级上:一级: 疫情严重程度:出现严重的社区爆发流行,疫情防控和医疗救治能力严重不足 。 防控措施:需要外部支援来加强疫情防控和医疗救治。 响应层级:对应“特别重大 ”或“重大疫情” ,由比较高级别的决策机构进行统一领导和指挥。
〖贰〗、总结:疫情一级、二级 、三级的主要区别在于疫情形势的严重程度、响应级别的高低以及决策层次的差异 。随着响应等级的降低,虽然疫情的形势有所缓解,但疫情防控的松懈依然不可取,因为疫情传播的不确定性及风险性依然不小。
〖叁〗、疫情一级 、二级、三级响应的主要区别如下:一级响应:疫情形势:一定区域内出现严重的社区爆发流行 ,疫情防控和医疗救治能力严重不足,需要外部支援。决策层次:对应“特别重大”或“重大疫情 ”,需要国家层面的高度重视和统一指挥 。紧急程度:比较高级别 ,表明疫情形势极为严峻,需要立即采取强有力的防控措施。
〖肆〗、疫情一级 、二级、三级的主要区别如下:一级: 疫情状况:一定区域内出现严重的社区爆发流行。 防控能力:疫情防控和医疗救治能力严重不足,需要外部支援 。 响应级别:对应“特别重大”或“重大疫情”。二级: 启动机构:启动省突发公共卫生事件应急指挥中心 ,负责重大突发公共卫生事件应急处置的统一领导和指挥。









