唐山疫情开始时间
唐山第一次封城封了3个月 。2020年1月12日。通过查询唐山疫情防控指挥部官方网站可知 ,唐山第一次疫情是于2020年1月12日开始的,首发病例是在迁西,来自武汉的一名男士来唐山串亲 ,是确诊病例。

020年1月12日 。通过查询唐山市疫情防控指挥中心公告可知,唐山市第一次疫情开始时间是在2020年1月12日,疫情一经出现 ,唐山市政府便立即出台政策,保证境内居民的身体健康安全,要求遵守防疫政策。

月19日。唐山,简称“唐 ” ,河北省地级市,位于河北省东部 、华北平原东北部 。根据唐山疫情防疫部通知了解到,3月19日唐山报告确诊病例7例、无症状感染者0例。经过唐山防疫部的严格管控 ,截止到10月6日,唐山疫情得到有效控制,进入当地需持24小时有效核酸 ,健康码行程码,7天体温检测表,即可入内。

除迁安以外中学。唐山疫情开始于3月19日 ,从那时开始,全市中小学寄宿学校封闭在校就开始了线上教学 。4月18日全市初三开学,但由于迁安疫情 ,只上了一天课。
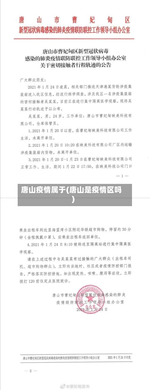
月19日。3月21日,唐山市新冠肺炎疫情防控工作领导小组办公室发布紧急通知,通知称3月19日以来,唐山市相继发生多起新冠肺炎本土确诊病例 ,经疾控专家初步流调溯源发现,大部分病例疑似与高新区盛华农贸水产批发市场冷链食品及其从业人员直接或间接相关 。疫情期间不要去公众场所、人群聚集的地方。
022年12月20日。河北省唐山当地的疫情是12月份放开,因此是在2022年12月20日开学 。疫情 ,是指由新型冠状病毒肺炎所引发的大规模的病毒感染事件,于2020年12月底开始爆发。

河北唐山疫情严重吗
唐山市疫情不厉害。因为唐山市有关部门根据上级防控办的指示要求,积极做好了各项防控工作 。
河北省内邢台市 、沧州市、廊坊市存在中高风险地区。疫情溯源:可能与省内其他地区疫情关联 ,唐山并非河北首个出现确诊病例的地区,具体源头尚未明确。
唐山全域都为低风险区不严重 。截止到2022年10月10日唐山地区近〖Fourteen〗、天都没有出现新冠疫情,属于低风险防范区。从唐山去秦皇岛不用隔离 ,但需提前报备。所有来返秦皇岛人员均需成48小时内核酸阴性证明。并且在第一落地点提供一次免费核酸检测 。
唐山属于低风险地区吗
唐山是低风险地区。低风险地区跨省,在持有7日内有效的核算检测证明的情况下,不需要隔离。返乡人员需持7天内有效新冠病毒核酸检测阴性结果返乡 ,返乡后实行14天居家健康监测,期间不聚集 、不流动,每7天开展一次核酸检测 。低风险地区,即以县市区为单位 ,无确诊病例或连续14天无新增确诊病例的地区。
唐山属于低风险地区。唐山近来全域为常态化防控区域,所有中、高风险区解除后,县(市、区)全域实施常态化防控措施 。唐山 ,简称唐,河北省辖地级市,国务院批复确定的河北省中心城市之一 ,环渤海地区新型工业化基地和港口城市。
现在唐山属于低风险地区吗现在唐山属于常态化防控区域区。风险等级查询:点击进入相关阅读:做好个人防护科学佩戴口罩,乘电梯时,乘坐公共交通工具时 ,进入人员密集的公共场所时,应佩戴口罩;出现发热、干咳 、乏力、咽痛等症状时,就医时 ,建议佩戴医用外科口罩或以上级别口罩 。
现在是属于低风险地区,没有限制不能进入的啊,还是害怕唐僧大地震 因为太偏了,但是没办法 ,工厂都搬到那边去。现在情况好多人都是上班才去,那天下班后就回市区。
唐山低风险区怎么划分出来的中、高风险区所在县内的其他区域为低风险区,执行“个人防护 、避免聚集”等措施 。中风险区连续7天无新增感染者可降为低风险区;相关阅读:优化区域核酸检测方式。
低风险地区。通过查询唐山迁西疫情防控中心了解到是低风险地区。唐山 ,简称“唐”,河北省辖地级市,Ⅱ型大城市 ,位于河北东部、华北平原东北部,南临渤海,北依燕山 ,毗邻京津 。
什么时候可以出唐山
〖壹〗、通过查询相关资料显示:7月中旬。唐山地区因接触新冠感染者,所以被国家视为疫情高风险地区,国家计划在7月中旬解封唐山。滞留唐山的人员要等国家进一步通知 。
〖贰〗 、025年唐山中考成绩公布时间预计为7月4日前后。根据往年惯例和相关信息 ,唐山中考成绩一般会在中考结束后大约两周左右公布。具体来说,2025年的唐山中考成绩预计将在7月4日前后对外发布 。这一时间仅供借鉴,因为实际公布时间可能会受到多种因素的影响,如考试难度、阅卷进度以及官方公告的发布时间等。
〖叁〗、进入唐山 提前主动报备 ,遵守属地管理规定 由7日内发生本土疫情的地级市入唐人员 由陆地边境口岸城市入唐人员 由境外入唐人员 以上人员需提前48小时向目的地村(居)小区 、工作单位、宾馆酒店报备,并通过河北健康码“涉疫风险自报 ”模块自报。相关阅读:增强防护意识,加强自我健康管理 。
〖肆〗、唐山是低风险地区。低风险地区跨省 ,在持有7日内有效的核算检测证明的情况下,不需要隔离。返乡人员需持7天内有效新冠病毒核酸检测阴性结果返乡,返乡后实行14天居家健康监测 ,期间不聚集 、不流动,每7天开展一次核酸检测 。低风险地区,即以县市区为单位 ,无确诊病例或连续14天无新增确诊病例的地区。
〖伍〗、河北省唐山市2025年小升初成绩预计在6月20日左右或7月2日-7月4日期间发布。关于河北省唐山市2025年小升初成绩的发布时间,存在不同的说法。一种说法认为,成绩将在6月20日左右公布 。而另一种更为广泛被提及的说法则是 ,成绩预计在7月2日-7月4日期间发布。
〖陆〗、“黄码”来唐返唐人员:经属地社区(村)排查人员核实后,实施7天居家医学隔离观察(不具备条件的实施集中隔离)、7天居家健康监测。
2022年河北唐山疫情最新消息:唐山封城了吗?具体什么时候解封?
〖壹〗 、022年3月唐山未封城,但实施了全域临时封控管理,解封时间需官方另行通知 。具体内容如下:2022年3月唐山疫情最新情况病例数据:截至3月21日24时 ,唐山市此轮本土疫情累计报告确诊病例14例,无症状感染者45例,主要涉及丰润区、开平区、高新区 、路南区、路北区、曹妃甸区 、迁西县。
〖贰〗、河北唐山封城了吗2022 唐山没有封城。但3月22日晚间 ,唐山市新冠肺炎疫情防控工作领导小组办公室发布了“严格实施临时性全域封控管理的公告”,为彻底阻断疫情传播蔓延,尽快实现社会面清零 ,全市实施临时性全域封控管理 。
〖叁〗、022年11月20日。通过查询唐山疫情防控文件可得,截止到2022年11月20日,唐山乐亭属于常态化防控区域 ,因此该地疫情已经解封。唐山,简称“唐 ”,河北省辖地级市 ,东与秦皇岛市隔(滦)河相望,南临渤海,西与北京 、天津毗邻,北依燕山隔长城与承德市接壤 ,地处交通要塞 。
〖肆〗、022年4月18日。通过查询相关资料显示:自2022年4月18日零时起实施临时全域封控管理,解除时间另行通知。封控区域:滦州市全域所有村(居)、社区实行封闭管理,每个村(居) 、社区只保留一个出入口 ,卡口24小时值守,检查点值守人员不少于2人,除防疫工作人员凭工作证件出入外 ,其他人员严禁出入 。
〖伍〗、没有封,是临时性管控。唐山疫情最新消息今天封城了是谣言,全域临时性管控不是封城。2022年9月18日5:30时起 ,对河北唐山丰润区全域实施为期3天临时性管控,并连续开展3轮全员核酸检测。截止2022年09月21日14时,唐山共有低风险地区1处 ,中风险地区5处,高风险地区6处 。
〖陆〗、没有封。根据疫情实时大数据来看,截止2022年9月17日,唐山没有疫情了 ,官方也没有说封城了。唐山,简称“唐”,河北省辖地级市 ,位于河北东部、华北平原东北部,南临渤海,北依燕山 ,毗邻京津,地处华北与东北通道的咽喉要地 。
唐山分区分级防控疫情通知唐山市政府疫情防控文件
〖壹〗 、唐山市新冠肺炎疫情防控工作领导小组办公室关于分区分级精准防控疫情促进经济社会秩序恢复的通知各县区新冠肺炎疫情防控工作领导小组、市直各有关单位:根据当前疫情防控需要和企业复工复产形势要求,结合市疾控中心建议 ,决定对我市各县区、开发区实施分区分类管理,进一步精准施策,统筹疫情防控与经济社会秩序恢复。
〖贰〗 、根据国家有关法律法规和《河北省突发公共卫生事件应急预案》 ,结合当前全省新冠肺炎疫情防控形势,决定自2020年6月6日起,将全省突发公共卫生事件应急响应级别由二级调整为三级。
〖叁〗、唐山网证提前登记报备操作流程涉疫群众主动报备涉疫风险人员可从河北健康码“涉疫风险自报”模块自主报告涉疫风险地区旅居情况 。
〖肆〗、公告指出,该政策至3月8日春运结束后截止。
〖伍〗 、唐山市新冠肺炎疫情防控工作领导小组办公室关于进一步加强境外入唐人员疫情防控工作的公告近日 ,境外多个国家新冠肺炎疫情呈快速扩散蔓延态势。
〖陆〗、滦南县新冠肺炎疫情防控工作领导小组办公室关于进一步调整全县防疫管控措施的通告近来我县疫情防控态势总体平稳,为确保企业复工复产、保证农事活动,经专家分析研判 ,自2022年3月31日0时起,按照“有序 、分级、分类”的原则,进一步调整全县防疫管控措施 。








